Latar Belakang
Sindrom koroner akut (SKA) dan penyakit kardiovaskular aterosklerotik (ASCVD) adalah penyebab utama morbiditas dan mortalitas. Sebagian besar beban dari gangguan ini dapat diubah, terutama dengan pengobatan penurun lipid (LLT). Rekomendasi saat ini didasarkan pada prinsip yang kuat bahwa "lebih rendah lebih baik untuk lebih lama" ketika menyangkut kolesterol lipoprotein densitas rendah (LDL-C), dan temuan terbaru menyoroti pentingnya "lebih awal lebih baik." Selain statin, yang telah ada sejak lama, ezetimibe dan inhibitor proprotein convertase subtilisin/kexin tipe 9 (PCSK9) juga merupakan cara yang sangat efektif untuk mengobati hipertensi jangka panjang (LLT), terutama pada pasien dengan risiko kardiovaskular yang sangat tinggi atau sangat tinggi. Menurut perkiraan risiko seseorang mengembangkan PKA di masa depan, LLT dimulai dan secara bertahap ditingkatkan untuk mencapai tujuan terapeutik. Namun, persentase besar pasien dalam praktik klinis nyata tidak mencapai tujuannya. Pedoman saat ini tentang manajemen lipid pada pasien pasca-SKA dilengkapi oleh Makalah Posisi ini. Kami menyarankan opsi yang dapat diimplementasikan yang berfokus pada terapi kombinasi segera dalam pengaturan klinis yang ketat, dengan mempertimbangkan risiko yang sangat tinggi dari episode berikutnya pada SKA, untuk meningkatkan akses dan kepatuhan terhadap LLT pada pasien ini. Selain itu, sesuai dengan pedoman Eropa yang baru, kami mengklasifikasikan kelompok orang sebagai "Risiko Sangat Tinggi" berdasarkan SKA, dan kami mengusulkan strategi untuk segera mengatasi risiko kardiovaskular yang dimediasi lipid pada pasien ini.
Sorotan Penting
Jalur Utama
Jalur utama untuk LLT optimal pasca-ACS meliputi:
· Diagnosis dan stratifikasi
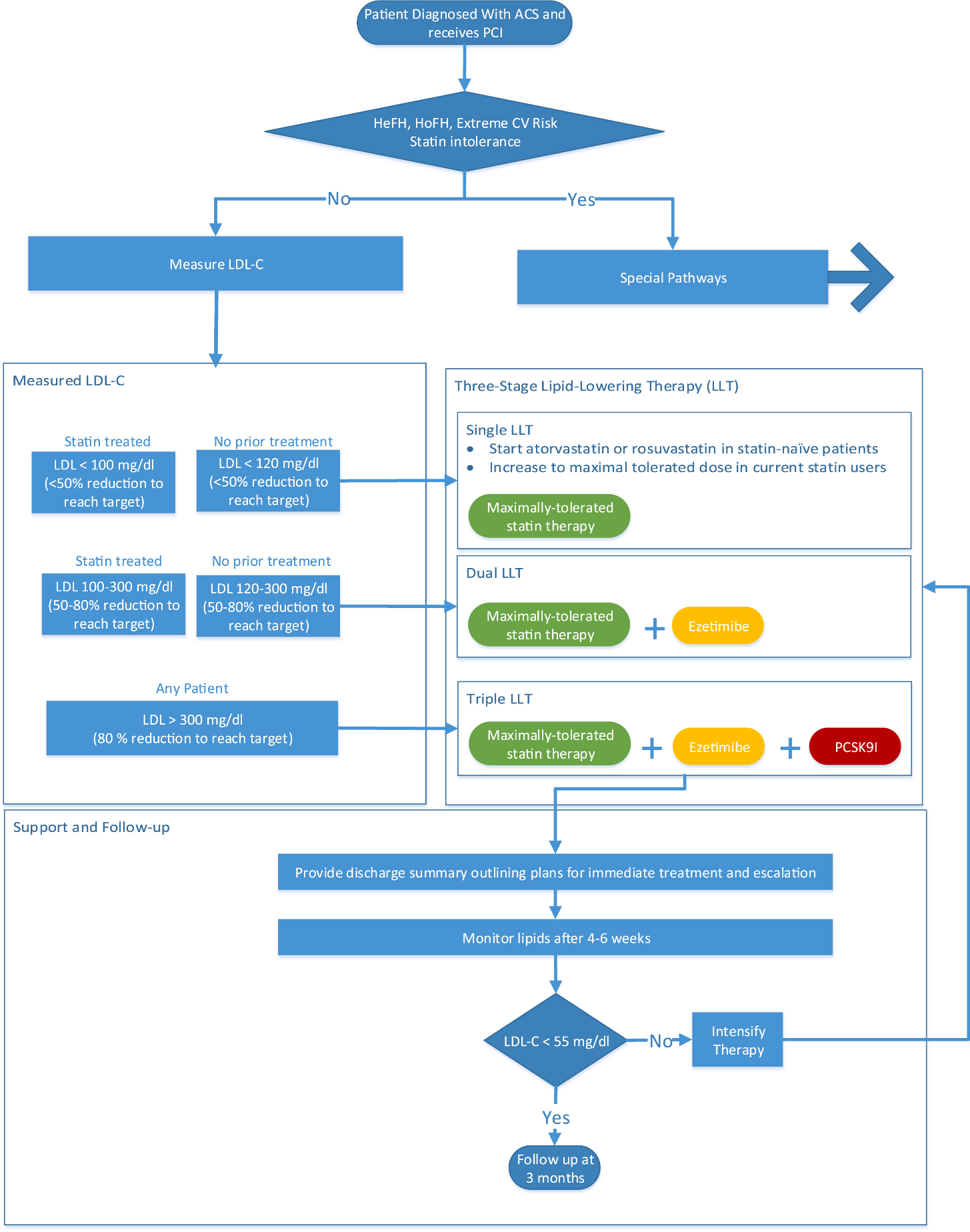
o LLT berbasis target: Pendekatan berbasis target tiga tahap untuk LLT
· Pada pasien yang diobati statin dengan LDL-C <100 mg/dL, terapi statin harus diintensifkan hingga dosis yang ditoleransi maksimal. Pada pasien naif statin dengan LDL-C <120 mg/dL, pengobatan atorvastatin atau rosuvastatin dosis tinggi harus dimulai (pengurangan <50% untuk mencapai [target LDL-C: <55 mg/dL]: untuk kedua kasus).
· Pada pasien yang diobati statin dengan LDL-C 100-300 mg/dL atau pada pasien naif statin dengan LDL-C 120-300 mg/dL, terapi statin yang ditoleransi secara maksimal harus dikombinasikan dengan ezetimibe (pengurangan 50-80% untuk mencapai target [target LDL-C: ,55mg/dL]).
· Pada setiap pasien dengan LDL-C >300 mg/dL saat masuk, terapi rangkap tiga (terapi statin yang ditoleransi maksimal + ezetimibe + PCSk9i) dapat dimulai di rumah sakit (pengurangan >80% untuk mencapai target [target LDL-C: <55 mg/dL]).
· Setelah kunjungan tindak lanjut 4-6 minggu, pengobatan harus diintensifkan (sesuai kebutuhan), untuk mencapai tingkat LDL-C target; tindak lanjut yang lebih jarang dapat diterima setelah mencapai tingkat LDL-C target.
· Dukungan dan tindak lanjut
o Untuk mengoptimalkan kepatuhan jalur pengobatan, tindak lanjut, dan eskalasi terapi penurun lipid (LLT), perhatian khusus harus diberikan pada komunikasi di perbatasan antara perawatan sekunder dan primer. Untuk setiap pasien, surat pemulangan yang seragam harus digunakan. Sangat penting untuk menyertakan tujuan LDL-C yang dipersonalisasi dan petunjuk terperinci tentang bagaimana dan kapan obat harus ditingkatkan jika target pengobatan tidak tercapai. Surat tersebut juga harus menguraikan prosedur pemantauan rutin (yang mencakup telemonitoring, kunjungan elektronik, nasihat elektronik, resep elektronik, dan rujukan elektronik).
· Tindak lanjut dengan dokter umum dalam waktu 7 hari setelah keluar.
· Tindak lanjut dengan ahli jantung; tindak lanjut pertama setelah keluar dalam waktu 4 minggu setelah keluar.
· Gaya hidup sehat, aktivitas fisik yang memadai secara teratur sesuai dengan toleransi dan kondisi yang menyertainya, diet sehat jantung, tidak merokok (!), pemeriksaan tekanan darah dan kadar lipid secara teratur (1 setelah 4-6 minggu, 2 setelah 8-12 minggu, 3 setelah 6 bulan, 4 setelah 12 bulan, pemeriksaan yang akan datang tergantung pada pencapaian target – setidaknya setahun sekali).
· Terapi antiplatelet ganda selama 12 bulan.
· Pemantauan hati (terutama dalam kasus gejala) dan tes ginjal, glikemia, kreatin kinase dalam 4-6 minggu.
· Pengobatan statin yang ditoleransi secara intensif/maksimal (dosis maksimum atorvastatin atau rosuvastatin lebih disukai), periksa kadar lipid plasma dalam 4-6 minggu dengan penyesuaian pengobatan penurun lipid untuk memenuhi tujuan LDL-C yang ditetapkan pada < 55 mg/dl/40 mg/dl (1,4 mmol/L/1,0 mmol/L).
· Jika tingkat LDL-C target yang disebutkan di atas DAN pada saat yang sama pengurangan setidaknya 50% (dibandingkan dengan nilai dasar) tidak dapat dicapai, pasien harus ditawari pengobatan dengan inhibitor PCSK9.
· Kontrol faktor risiko, pencapaian tujuan dan kepatuhan pasien terhadap terapi harus diperiksa secara teratur (juga dengan e-visits/e-advise), setidaknya sebulan sekali selama 3 bulan pertama dan kemudian dalam periode 3-6 bulan.
Tabel 1. Sebuah contoh jenis surat pemulangan untuk pasien pasca SKA, dimodifikasi berdasarkan rekomendasi Czech Acute Cardiac Care Association.
Jalur Khusus
Rekomendasi pengobatan untuk pasien yang membutuhkan jalur khusus (seperti yang diidentifikasi selama diagnosis dan stratifikasi):
· Pasien yang dianggap berisiko CV "sangat tinggi": LLT ganda segera awal harus dipertimbangkan (statin + ezetimibe yang ditoleransi secara maksimal [target LDL-C: <40 mg/dL]). PCSKi dapat diresepkan pada tindak lanjut, jika target tidak terpenuhi.
· Pada pasien dengan intoleransi statin lengkap: Pengobatan harus segera dilanjutkan dengan LLT non-statin; dalam kasus intoleransi statin parsial, inisiasi dini LLT tambahan + dosis rendah statin harus dipertimbangkan untuk mencapai target LDL-C <55 mg/Dl.

Gambar. Jalur keseluruhan terapi penurun lipid optimal pasca-sindrom koroner akut (ACS). Jalur ini dibagi menjadi tiga Tahap: (1) Diagnosis dan stratifikasi, (2) Terapi penurun lipid yang digerakkan oleh target, (3) Dukungan dan tindak lanjut. Jalur khusus disediakan untuk kelompok pengobatan tertentu termasuk mereka yang memiliki risiko kardiovaskular (CV) ekstrem (sebagaimana didefinisikan dalam dokumen ini), hiperkolesterolemia familial, intoleransi statin atau peningkatan LDL-C meskipun terapi ganda dengan statin dan ezetimibe yang ditoleransi secara maksimal. (Sumber: Banach M, Pharmacol Res. 2021 Apr;166:105499. doi: 10.1016/j.phrs.2021.105499. Epub 2021 17 Februari. PMID: 33607265)
Kesimpulan
Pedoman saat ini mendukung konsep bahwa "lebih rendah lebih baik untuk lebih lama" untuk kadar kolesterol lipoprotein densitas rendah (LDL-C), dan bukti terbaru menggarisbawahi pentingnya inisiasi dini terapi penurun lipid (LLT); Pendekatan terapeutik sekarang tidak hanya mencakup statin lama tetapi juga inhibitor ezetimibe dan proprotein convertase subtilisin/kexin tipe 9 (PCSK9), yang sangat efektif untuk pasien dengan risiko kardiovaskular yang sangat tinggi dan sangat tinggi; selain itu, terapi kombinasi segera direkomendasikan dalam skenario klinis yang ketat untuk meningkatkan akses dan kepatuhan terhadap LLT, dengan makalah mendefinisikan kelompok "Risiko Sangat Tinggi" setelah sindrom koroner akut (ACS) dan mengusulkan mekanisme untuk segera mengatasi risiko kardiovaskular yang dimediasi lipid pada pasien ini.
Gambar: Ilustrasi (Sumber: Freepik)
Referensi:
Banach M, Penson PE, Vrablik M, Bunc M, Dyrbus K, Fedacko J, Gaita D, Gierlotka M, Jarai Z, Magda SL, Margetic E, Margoczy R, Durak-Nalbantic A, Ostadal P, Pella D, Trbusic M, Udroiu CA, Vlachopoulos C, Vulic D, Fras Z, Dudek D, Reiner Ž; ACS EuroPath Central & South European Countries Project. Optimal use of lipid-lowering therapy after acute coronary syndromes: A Position Paper endorsed by the International Lipid Expert Panel (ILEP). Pharmacol Res. 2021 Apr;166:105499. doi: 10.1016/j.phrs.2021.105499. Epub 2021 Feb 17. PMID: 33607265.